
从图 3-1 可以看出,需求分析是人力资源开发中十分重要和关键的一种技术。因此,本节将系统与深入地讨论什么是需求分析、需求分析包括哪些方法、需求分析以什么为主要内容、谁进行需求分析最合适、如何进行需求分析等内容。
一、人力资源开发的需求及其分析
(一)人力资源开发需求及其模式任何一种人力资源开发活动,都是根据需求进行的,因此 HRD 需求在现实中是客观存在的。那么,什么是 HRD 需求呢?所谓 HRD 需求,简单地说就是人力资源持有者与使用者对 HRD 的需要或需求。这种需要或需求的产生大致来源于以下几方面的差距分析:
(1)组织发展目标与实现这些目标过程中人员素质水平的差距,员工现有素质水平与组织发展所要求的素质之间的差距;
(2)组织预定目标与实现这些目标实际绩效之间的差距,员工现有绩效水平与组织要求的绩效之间的差距;
(3)员工现有素质水平与员工个人理想水平之间的差距;
(4)员工现有绩效水平与员工个人理想水平之间的差距。上述差距分析来自于组织与个人两方面,因此 HRD 的需求可以用下面的数学公式表示:HRD 需求=目标需求(绩效与发展)-现实水平(绩效与素质)HRD 需求 A=目标绩效水平-现实绩效水平HRD 需求 B=目标素质水平-现实素质水平

其中,M=目标绩效;P=现实绩效;D=差距;A=素质;OD=组织因素差距;AD=个人素质差距;ED=环境及其他差距。从 HRD 需求模型中可以看出,HRD 需求首先产生于目标绩效水平与现实绩效水平之间的差距 x ;当素质水平达到目标绩效水平所规定的要求时,绩效差距并非由素质因素产生,因此不需要进行 HRD,这种情况为 x 1,这时 HRD 的策略是改变工作环境,进行组织开发、制度开发、奖励就可以;当素质水平 A 足够低,绩效差距完全由素质因素产生时,这种情况为 x 2,此时 HRD 的需求为立即进行全方位的素质开发与培养;当素质水平 A 介于 M 与 P 之间,绩效差距来自 AD 和 OD 两个方面时,其中 AD 部分需要由 HRD 解决,而非 AD 的部分需要由非 HRD 的其他开发方式来解决,这种情况为 x 3 ;当素质水平 A 介于 M 与 P 之间,绩效差距来自 AD、OD 与 ED 三个方面时,此时,除了行人力资源开发外,还需要战略、其他管理措施与环境因素的改进,这种情况为 x 4;当素质 A远远高于目标绩效所规定的水平 M 时,此时的差距并非由素质因素产生,这时的 HRD 需求并非 HRD 本身,而是制度调整、环境改善与人员激励,这种情况为 x 5。在这一系列开发活动进行后,就有可能消除现有的绩效差距,但是还需要进一步提高目标绩效水平,进行潜力开发。
(二)人力资源开发需求分析的形式从上面的分析可以看到,HRD 需求分析实际上是一个用来辨别与揭示绩效差距背后具体影响因素及其开发方式的过程与程序。HRD 需求分析是整个人力资源开发过程中的基础技术,它与人力规划技术、教育培训技术、课程设计技术与效果评估技术的关系如图 3-3 所示:

HRD 需求分析至少可以从组织、任务与人员三个层次来进行。组织分析的目的在于揭示组织中哪些部门需要 HRD 以及在何种背景下进行 HRD;任务分析的目的在于揭示为了有效地完成工作任务,必须做什么以及如何做,需要什么样的素质;人员分析的目的在于揭示谁需要进行 HRD,HRD 开发什么,需要进行什么样的 HRD。
(三)人力资源开发需求分析的一般程序对 HRD 需求的分析,存在一定的程序,了解与把握这些程序,对于提高 HRD 需求分析的效率与效果十分有益。图 3-4 是进行 HRD 需求分析可以参照的一般程序。

HRD 的需求分析,只有在分析者获取了所有的真实情况后才能有实效。这实际上要求分析者了解组织成员的日常工作规律和工作方式,了解组织内部的真实情况,这就需要组织中高层领导与基层员工的大力支持,因此进行 HRD 的需求分析,必须首先与组织领导、成员建立关系,取得他们的支持。组织分析首先是组织战略与规划的分析,如果人力资源开发方案和组织的战略与规划要求不一致,无助于它们的实现,那么这种人力资源开发活动毫无意义。其次,组织分析是对组织目标的分析,长期目标、中期目标与短期目标决定了 HRD 活动的深度与进度。一般而言,长期目标对 HRD要求较高,并且持久。最后,组织背景分析包括组织的人力需求分析、组织的效率分析、组织的文化分析与组织的结构分析。任务分析主要是对中心任务要求及对知识、技能、能力、个性特征的分析。根据中心任务要求选择分析方法与参与分析人员,预测可能存在的困难,最终制订分析方案。明确 KSAO 及其与完成工作任务、达到理想工作绩效的关系,将相关任务分类,明确说明每项工作的任务要求与 KSAO 要求,并进行匹配,使每个人都认识到承担一项工作的最低要求标准是什么。人员分析主要是分析任职者是否达到了每项工作任务所要求的 KSAO 水平和绩效水平,实际上达到了什么水平,并由此确认关键绩效标准,决定 HRD 的具体需求。最后,在组织支持,组织、任务、人员分析的基础上,进行开发方案的设计与评价标准。
二、人力资源开发需求分析技术
HRD 需求通过比较目标水平与现实水平之间的差异来肯定,因此 HRD 需求分析技术主要是目标水平肯定的技术、现实水平肯定的技术以及两者之间的比较技术。根据 HRD 客体的形式,还可以把 HRD 需求分析技术划分为个体、群体、组织三个层次的需求分析技术。这种分类比较符合 HRD的实际情况,后面将具体阐述。
(一)目标水平肯定的技术当目标水平的内容为标准的工作内容、工作能力与工作绩效的规定时,那么目标水平肯定的技术就是职务分析。职务分析包括职责任务分析、职责任务要求分析、职能资格条件分析。因此,这里的标准能力与绩效水平要求,是职务本身所要求的最低标准。除此之外,还有一种期望标准以及面向未来发展的理想标准。然而无论哪一种标准,都需要专家进行规范与界定。
1. 最低标准最低标准是指保证工作进行的最低要求,一般由职务分析具体肯定。
2. 期望标准期望标准是指高于最低标准和在当前条件下经过努力能够达到的标准。期望标准并非最高标准,而是当事人认为最好的标准。其肯定方法有以下几种:
(1)把其他一些优秀或类似组织已经达到了的标准作为制定的依据;
(2)把公认的代表某一个行业或一类组织的中等标准或中上标准作为期望标准,例如行业协会推荐的标准等;
(3)根据当前组织发展与经营目标肯定有关的期望标准;
(4)根据本组织过去采用与已经达到了的标准,作为期望标准制定的依据。
3. 未来标准未来标准是指根据发展规划预测将来可以达到或应该达到的标准。这种标准建立在预测的基础上,面向未来。当然也可以把目前国内外一流组织所达到的标准或国内优良水平的行业标准,作为中下程度组织的未来标准。
(二)现实水平肯定的技术现实水平肯定的内容与维度,一般根据目标水平的要求而定。肯定的方法,一般是职业资格考评技术或人员素质测评技术,包括考试、心理测验、面试、评价中心技术、履历分析、日常观察、现场观察、答辩法、试用、比赛、情景模拟、实物鉴定等方法。
(三)目标水平与现实水平之间的比较技术目标水平与现实水平之间的比较技术,主要包括测评与考评、自我评判、专家评判与集体评判。测评是指把现实水平调查及其与目标水平的比较进行一体化评判,而考评主要指通过专家或广大群众调查取证进行评判,是对现实水平的评价。
三、组织开发需求分析
组织开发需求分析,是指从组织层面对组织的当前特征及其原因进行分析,从而决定哪儿需要进行 HRD,需要什么样的 HRD,以及在什么情况下进行 HRD。
(一)组织开发需求分析的内容要素组织分析的重心与中心是组织的绩效目标。但实际进行组织分析时,需要在更为宽泛的范围内进行。组织分析一般包括组织目标与战略、薪酬系统、计划系统、控制系统、沟通反馈系统、决策系统、组织环境、组织资源、组织氛围、组织效率等。例如,组织氛围的分析指标包括:
(1)不满;
(2)流动;
(3)旷工;
(4)建议;
(5)生产率;
(6)事故;
(7)短期生病;
(8)员工举止表现;
(9)工作态度;
(10)顾客投诉。
组织效率的分析指标包括:
(1)劳动成本;
(2)物资成本;
(3)产品质量;
(4)设备利用;
(5)工资成本;
(6)浪费量;
(7)停工期;
(8)推迟交货;
(9)维修时间。
(二)组织开发需求分析的技术组织层面的分析技术比较多,如记录报告分析、管理诊断分析、管理开发审查、组织氛围调查、组织发展预测等。组织发展预测中的趋势和机遇分析技术,主要是通过以下问题进行问答分析:
(1)我们未来发展的前景如何?
(2)我们未来的战略应该是什么?
(3)员工需要什么样的新 KSAO 才能适应未来的趋势和把握未来的机遇?
(4)目前可能危及我们未来市场地位和机遇的 KSAO 差距是什么?
(5)什么样的 KSAO 将不再需要?
(6)HRD 的重点是什么?作用是什么?
(7)未来潜在的资源是什么?组织开发的需求一般取决于下列因素的变化:产品、服务与市场,原材料与能源,基础设施,技术,管理技术与方法,法律,社会、政治环境,经过相当教育与培训的人力的供给,贸易和*款贷**方式,区域经济的增长。对于上述因素变化的预测,可以通过报纸、媒体以及政府管理部门发布的相关信息来分析,但这种分析结果的经验性与主观性较强,要想更为科学地预测,需要借助于技术经济预测、德尔斐技术、头脑风暴法、市场研究、人口统计与社会发展研究、战略计划等技术手段,从理论与数据上进行分析。组织的 HRD 需求还可以通过表 3-1 中的资料进行分析。

四、职务分析技术
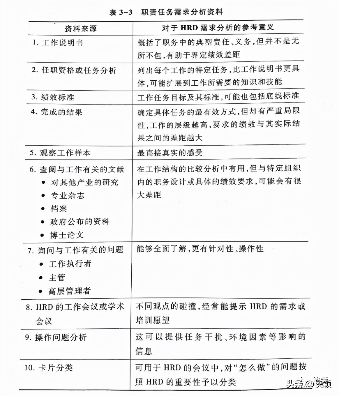
如前所述,职务分析是通过系统地收集与分析具体工作的内容、要求、方式与方法等资料,以肯定要获得最理想的绩效而需要对任职者进行什么样的 HRD。职务分析的结果一般包括绩效标准以及为达到此标准而需要的工作方式与 KSAO。在工作分析过程中,需要完成以下任务:
(1)建立工作说明书;
(2)进行职责任务分析;
(3)肯定工作目标及最低绩效标准;
(4)肯定完成任务的最有效的方式;
(5)观察工作样本;
(6)查阅与工作有关的文献,包括专业杂志、档案、政策法规、专家研究成果等;
(7)询问与工作有关的问题,包括询问任职者、主管与高层人员各种问题;
(8)召开培训与开发方案研讨会议;
(9)操作问题分析,包括维修工期报告、浪费举止与结果、维修原因、推迟交货、质量控制等问题的分析;
(10)对所选择的 HRD 的方式方法与建议的重要性进行分类。我们可以按照以下五个步骤进行职务分析。
(一)建立全面的工作说明书对某一职务或几个职务建立一个全面的工作说明书。这种工作说明书主要是对职务中主要职责任务及任职条件的说明。许多组织有现成的工作说明书,并且会定期升级,以便及时准确地反映工作的变化情况。因此,我们只要得到这些资料并进行抽样核实就可以了。
(二)进行职责任务分析职责任务分析主要是对工作中任务的结构、内容及其要求的分析,即主要弄清每个职务的主要任务是什么,每项任务完成后应该达到什么标准。职责任务分析法可以采用以下五种方法。
(1)刺激、反应与结果分析法。即从刺激、反应与结果三个方面分析每一项任务,从而正确把握其内容、方式与标准要求。
(2)时间样本法。即由分析人员在一段时间内随机地对职务工作进行观察,记录每项任务的内容与频率。
(3)关键事件技术法。这种方法是让那些对职务工作非常熟悉的人记录一段时间例如一年来有效与无效的重要工作举止。记录的内容包括这些重要举止发生的环境与具体表现,并描述有效与无效的原因。
(4)任务清单分析法。首先由熟悉工作的人逐一列出所有的任务,接着以清单的形式综合出该职务所有的任务,并交给众多的主管或任职人,就每项任务的重要性和所需要的时间,进行 5—7分制评估,然后进行统计分析,肯定职务中各项任务的结构、内容与重要性。
(5)职责任务与技能要求分析法。这种方法是首先把职务划分出几个方面的职责,接着找出每一项职责的任务与亚任务,然后肯定完成每个亚任务所需要的 KSAO。(如表 3-2 所示)

(三)肯定完成职责任务所需要的 KSAOKSAO 对 HRD 非常重要,它们是 HRD 的目标与依据。其中 K 即知识,指完成任务所需要了解芝士学院的相关信息、原理、方法;S 即技能,指完成任务所需要的某些熟练性、技巧性的举止能力,其特点是准确、轻松;A 即能力,指完成任务所需要的某些身体与精神方面较综合的举止能力,其特点是直接与综合;O 即其他个性特征,包括态度、品性与兴趣因素。对于每一个 KSAO,应该就其对绩效的重要性、领会困难性与在工作中获得的机会性等进行评估性的说明。职责任务的 HRD 需求还可以通过表 3-3 中的资料进行分析。

(四)肯定 HRD 的具体需求这一步主要通过分析与比较每个任务及其相应的任职条件的评估分数,肯定 HRD 的需求系统。例如,任务在职务中的重要性、出现的频率或所花费的有效劳动时间、完成的难度,任职条件相对职务工作绩效的重要性、领会的难度,以及在工作中获得的机会等评估分数。通过这些评估分数的比较与权衡,具体肯定哪些任务与 KSAO 应该正式纳入 HRD 的需求系统中。选择的重要标准是职务工作绩效,凡是那些对职务工作绩效具有决定性作用的任务与 KSAO,都应纳入到 HRD 需求系统中。
(五)肯定 HRD 需求系统的因素级别通过前面四个步骤,基本上肯定了组织 HRD 的具体需求是什么,建立了 HRD 需求系统,显示了组织对 HRD 的各种需求。由于 HRD 是一种经济活动,在时间与投入有限的情况下,不可能让所有的 HRD 需求同时得到满足,应该斟酌每一种需求的优先级别,具体肯定需求系统中每一个任务与KSAO 的开发顺序。对于 HRD 需求的排序与评级,应该让整个组织的相关人员都参加。因为每个 HRD 需求可能涉及一个或多个部门,让更多的人了解 HRD 的需求本身,就可以促使更多的人认识到 HRD 的意义与价值,唤起更多的人对 HRD 的实际需求。为了保证对 HRD 需求排序与评级的权威性、公正性与公平性,一般要先成立一个评级委员会,定期开会,对 HRD 的需求系统与有关资料进行全面的评估与分析。委员会的成员一般要求由组织中跨部门的人员构成,这样既可以提供不同角度的思考,又可以得到组织中各部门更为广泛的支持。
五、人员分析技术
(一)概念人员分析技术是指通过对员工举止或工作举止的观察、需求调查与逻辑推断,对 HRD 的需求进行分析的一种过程。其中绩效差距分析最为关键,如图 3-5 所示。

人员分析的技术可以有不同类型的划分,包括总结性、诊断性、网络分析、能力举止分析与胜任力模型等方法。
1. 总结性分析总结性分析主要是确认员工个人整体上的绩效,将员工个人的工作结果区分为成功与不成功两种类型。
2. 诊断性分析诊断性分析主要是确认员工个人工作成功与不成功的原因,肯定个体的 KSAO、努力和环境因素等是如何相互结合,并产生成功与不成功的结果。显然,诊断性分析是对总结性个人举止分析的继续,分析的结果要回答总结性分析所提出的问题,从而准确地肯定谁成功、谁没有成功,成功完成的任务是哪些、什么因素起了作用,没有成功完成的任务有哪些、原因是什么,等等。
3. 网络分析法所谓网络分析法,是指通过方框流程图示与逻辑推理相结合的方式,揭示个人绩效不佳的现状及其原因,进而肯定 HRD 需求的一种技术。(如图 3-6 所示)

4. 能力举止分析法所谓能力举止分析法,即指通过比较被分析者个人举止表现与标准能力举止特征的差距,从而肯定 HRD 需求的一种技术。在这种技术中,首先肯定相应处理人、事、物与时间四个方面问题的基本管理能力。这些基本管理能力分为九个类别,具体见表 3-4。

表 3-4 中的九类能力举止特征,并非每个职务都需要,因此肯定 HRD 的需求的第一步,是评判每个类别的举止特征相对于职务的必要性与重要性,必要性与重要性越大,也说明 HRD 的需求越大。第二步,要评判员工实际表现与标准要求的相互差距,差距越大,说明 HRD 的需求也就越大。两者之间要进行综合判定。
5. 胜任力模型
(1)胜任力。1973 年,美国学者麦克利兰(McClelland)发表了题为《测量胜任力而非智力》(“Testingfor Competence rather than for Intelligence”)的文章,首次提出了“胜任力”的概念,指出胜任力是人与工作、工作绩效或生活中其他重要成果直接相似或相联系的知识、技能、能力、特质或动机。随后学者们又提出了许多胜任力的定义。目前文献中采用较多的是美国心理学家斯宾塞(Spencer)1993 年提出的定义:胜任力是指将某一工作(或组织、文化)中有卓越成就者与表现平平者区分开的个人的潜在特征,它可以是动机、特质、自我形象、态度或价值观、某领域知识、认知或举止技能——任何可以被可靠测量或计数的并能显著区分优秀与一般绩效的个体特征。可以把胜任力描述为水面漂浮的冰山,水上部分代表表层的胜任力,包括知识、技能等;水下部分代表深层的胜任力,包括自我概念、特质、动机等。
(2)胜任力模型。
胜任力模型是指承担某一特定的岗位角色应具备的胜任力要素的总和,包括胜任力的名称、定义和举止指标三个要素。表 3-5 为一个完整的指标样例。表 3-5 某企业胜任力模型指标样例。

构建胜任力模型的方法有很多,如焦点访谈法、专家讨论法、专家调查法、问卷法等,但举止事件访谈法是目前最常用的方法。斯宾塞等人开发了一个以举止事件访谈法为基础的胜任力模型的开发程序。通常一个模型的最终建立包括以下步骤。
第一,肯定绩效标准。理想的绩效标准是“硬”指标,如销售额或利润、获得的专利和发表的文章、客户满意度等。如果没有合适的“硬”指标,可以采取让上级、同事、下属和客户提名的方法。
第二,选择效标样本。根据已肯定的绩效标准,选择优秀组和普通组,也就是达到绩效标准的组和没有达到绩效标准的组。
第三,获取效标样本有关的胜任特征的数据资料。收集数据的主要方法有举止事件访谈(BEI)、专家小组、360°评定、问卷调查、胜任特征模型数据库专家系统和直接观察。目前采用的最主要的方法是举止事件访谈法。
第四,分析数据资料并建立胜任特征模型。通过对所得到的数据进行分析,鉴别出能区分优秀者和普通者的胜任特征。这一步具体包括假设产生、主题分析和概念形成等环节。第五,验证胜任特征模型。一般可采用三种方法来验证胜任特征模型。第一种方法是选取第二个样本组,再次用举止事件访谈法来收集数据,分析建立的胜任特征模型是否能够区分第二个样本组(分析员事先不知道谁是优秀组或普通组);第二种方法是根据胜任特征模型编制评价工具,来评价第二个样本组在上述胜任特征模型中的关键胜任特征,考查绩效优异者和一般者在评价结果上是否有显著差异;第三种方法是使用举止事件访谈法或其他测验进行选拔,或运用胜任特征模型进行培训,然后跟踪这些人,考察他们在以后的工作中是否表现得更出色。
(3)胜任力模型的应用。1963 年,麦克利*博兰**士在美国波士顿创立麦克伯(McBer)公司,为企业、政府机构和专业组织提供胜任素质在人力资源管理方面的应用服务。在他的指导下,麦克伯成为国际公认的胜任素质方法应用的权威机构。在各方面的努力下,胜任素质方法在人力资源管理中的优势逐渐被大家认可。在国际上,特别是先进企业中得到普遍接受和广泛运用。近年来,随着国际化、信息化进程的加速,企业所面临的管理环境发生了翻天覆地的变化。伴随着这些变化,人们越来越意识到以工作分析为基础的传统的人力资源管理模式无法为组织的持续、稳定发展提供充分的保障。在这种情况下,经过大批学者在理论领域的持续探索和麦克伯、合益集团(Hay Group)等专业性咨询公司的强力市场推动,基于胜任特征模型进行人力资源管理的理念曰益为人们所接纳,并成为一种全球性的潮流。根据美国薪酬协会的调查,75%—80%的美国公司或多或少开展过胜任特征模型的应用。从 20 世 纪 90 年代传入中国后,胜任力模型受到许多企业的大力追捧,它们先后在专业机构的帮助下建立了胜任力模型,用以指导人才管理的选、用、育、留工作,华为公司老总任正非甚至将其称之为华为能成功的二*法大**宝之一。
6. 其他技术个人需求还可以通过表 3-6 中说明的技术进行分析。


(三)操作程序在 HRD 的需求分析过程中,人员分析技术的操作程序如下:
(1)通过上述技术确认有关员工个人实际的绩效水平;
(2)确认支持实际绩效的 KSA0 与合格绩效水平所要求的 KSA0 之间的差距;
(3)分析造成差距的原因;
(4)针对差距原因选择合适的 HRD 方法,具体的分析操作程序可以参照图 3-5 进行。
人力规划是一种非常重要的人力资源开发技术,是保持一个企事业组织稳定发展必不可少的工作,这一节介绍的是人力规划的概念、方法与类型。
一、人力规划概述
所谓人力规划,就是拟订一套措施,使企事业组织稳定地拥有一定质量和必要数量的人员,从而实现包括个人利益在内的组织发展目标。一定质量在这里指企事业组织内完成工作任务的人员所需具备的能力,这种能力可以表达为受过的教育和培训、经验、年龄或拥有的相关素质。人力规划的内容包括晋升规划、补充规划、开发与培训规划以及轮换规划等。
(一)晋升规划晋升规划是制定各种晋升政策。对企事业组织来说,是为了在一定的时期内拥有相应合格的人员,而对各个成员来说,则是创造条件充分发挥每个人的才能并满足其要求。某类人员的晋升状况可用若干种指标来表达,例如,晋升前的平均工作年限、晋升的比例等。职务和年资配合起来,可作为衡量人员经验水平的指标。年资指在某种职务(级别)岗位上经历的年限。同一职务与年资的人中,其质量水平又有相当的差异,因此,只能针对一类人员的平均水平来讨论其质量问题。芝士学院晋升规划有的可以用每一级别年资晋升百分比来表示,如表 3-7 所示。数据表明,具有该级别年资 11 年的人,晋升率最高,为 65%。

(二)补充规划补充规划即拟订补充政策,其目的是合理地填补中长期发展过程中企事业组织人员在数量上与规格上可能出现的空缺。在补充规划中,要表明待补充的人员的数量与规格。人员规格是指其经验水平、受教育的程度、年龄及有关素质要求。补充规划和晋升规划之间有着密切的联系。在出现空缺的情况下,企事业组织可以从较低一级人员中提升上来补充,这叫作“内部补充”。
(三)开发与培训规划开发与培训规划是为企事业组织中长期发展过程中所需要的一些职位准备人员。开发与培训规划必须指明能享受培训与开发机会的人员数量与培训要求。制订开发与培训规划所需斟酌的环境条件,包括开发与培训单位的能力限制、质量要求与接受开发培训的自愿程度等。
(四)轮换规划轮换规划是拟订组织中长期发展过程中所需人员的轮换政策。这类政策指明了各类人员所应该轮换的职务种类与时间。它反映了企事业组织人员的横向流动。当企事业组织的人员需求量与拥有量均具有高度固定性与高度可变性时,进行人力规划对于其中长期发展具有特别重要的意义。固定性意味着人员需求量和拥有量不可能轻易地受到影响。可变性意味着人员需求量和拥有量将随时间的变化而有规律地变化。但是存在很不肯定的外界影响时,人力规划的作用并不大。
二、人力规划的方法
人力规划的步骤包括分析、预测、决策。
(一)分析分析即对企事业组织现有人力资源的“盘点”与调查。分析的主要内容包括人员使用情况、年龄结构、学历结构、职称结构、职务结构等。1.人员使用情况分析人员使用情况分析包括人数分析与工作潜力分析。人数分析是指对现有人数与编制定员进行比较分析,然后按人员类别分部门、分工种列出具体人数。分析时要注意编制定员本身的合理性。工作潜力分析是指对实际工作率与标准工作率进行对比分析,然后据此进行工作潜力的评估。所谓工作率,是指实际工作的时间与制度规定的工作时间的比率,即工时利用率。分析时要把直接生产工人、辅助工人、管理人员等分别对比。直接生产工人的实际工作率可以从劳动时间使用情况的统计报表中取得,而辅助工人、管理人员的实际工作率则需要靠工作日写实或工作抽样的方法,取得一次性工时分析资料。标准工作率,是指企事业组织主管部门要求达到的或企事业组织自己肯定的目标工作率( PO )。工作潜力(人数)=[( P 1 P 0 ) T H ]/ P 0 T (公式 3-1)式中 P 1——实际工作率; P 0——目标工作率; T ——制度工时; H ——分析期的期末人数。计算采取四舍五入,以整人数为准。2.年龄结构分析年龄结构分析包括平均年龄与年龄结构。职工在企事业组织内年龄的增加反映着经验与知识以及操作能力的增加,但到了一定的年龄,吸收新知识的能力则会降低,体力下降,工作效率也下降。一般职工平均年龄在 25—49 岁时,领会能力与工作能力处于最佳状态。所谓年龄结构,是指按年龄组统计分析各类人员、各工种(专业)以及各类职务人员的年龄结构。企事业组织职工理想的年龄结构应为梯形,顶端接近退休年龄人员的数量,底端是刚进单位的年轻人员的数量。
3.人力素质分析人力素质分析包括各类职工学历、职称、获奖名次、考试成绩、资格、素质测评成绩等。
(二)预测人力规划的第二步是在人力资源分析的基础上进行预测。企事业组织对人力的需求量会因种种因素的影响而有所波动。其中有些因素,如政策法规、人员的积极性、产业结构调整、社会影响等,不能精确地用定量来表示;而产品或劳务的需求量等因素,相对来说预测就比较容易。因此,预测的第一步是依据企事业组织今后的战略制订经营发展水平(产品和劳务总量等)的中长期产量计划;第二步是把企事业组织的产量计划转换成对人力资源需求量的预测。具体地说,人力资源预测的内容可转化为对组织结构变化的预测、产品变化对人力需求的预测、新产品发展对人力结构影响的预测、设备的技术改造与更新对人力结构影响的预测、劳动效率的预测以及减员的预测等。例如,科学技术的进步对提高劳动生产率的影响,一般可以按采用新机器和新工艺而提高的劳动生产率来肯定。靠采用新机器而提高的劳动生产率,其计算公式为: L NE / NP (公式 3-2)式中, L ——靠采用新机器而提高的劳动生产率; NE ——因采用新机器而节约的劳动力人数; NP ——计划期劳动力总数。各个因素对提高劳动生产率的影响,都可以归结为劳动者人数或劳动时间的节约,因此,按各个因素肯定计划期劳动生产率的提高幅度,可以用下列公式计算:Li E i/(N 0 E i) 100%(公式 3-3)式中, Li ——靠所有因素改进而提高的劳动生产率; N 0 ——基期劳动者人数; Ei ——计划期各种因素改进后节约的劳动力总数,如果把分子 Ei 尽换成 Ei 则有 Li Ei /( N 0 Ei )100%(公式 3-4)因此, Ei 为因某个因素改进而节约的劳动力人数。
(三)决策分析、预测两步工作完成后就是决策了。人力规划中需要决策的主要问题是:
(1)人员征补的决策,包括各类人员征补的数量、征补的时机、征补的方式以及对征补人员的素质要求等;
(2)职业转移的规模、时机、政策以及去向等;
(3)企事业组织规模扩大或技术设备更新所需增加人员的数量、质量及来源;
(4)职工开发与培训的目标、方式、人数及经费分配等。
三、人力规划的类型
(一)人力需求量的规划人力需求量的规划主要是按照以下步骤进行的:
(1)估计实际人力需求量,这可以根据组织结构图表或职务注册系统求得;
(2)将求得的实际人力需求量和实际的人力拥有量进行比较;
(3)让各部门负责人检查前两个步骤结果的正确性或适合性,即看前两个步骤所求得的结果与管理部门所认可的是否一致;
(4)预测企事业组织内所有目标任务的工作水平;
(5)把所有目标任务的工作水平要求转化为每个职务组的工作负荷量预测;
(6)让管理部门从组织变化与上级要求的角度检验工作负荷量预测的正确性;
(7)把预测的工作负荷量转化为人力需求预测值,这要求定额标准切实可行。
(二)人力拥有量的规划人力拥有量取决于人员的实际结构,诸如人员数量、人员年龄、技能水平、受教育程度等因素。根据这些因素的以往变化情况,进行趋势的预测,即可以预测到组织未来的人力拥有量。
(三)人力匹配规划人力规划中最为关键的是匹配,即要让人力的拥有量与需求量相互关联,形成一定的人事配置政策及相应的开发计划与措施。
一、知识技能方面的教育培训技术
知识技能的教育培训可以具体划分为一般的教育培训技术、开发创造性与改进解决问题能力的教育培训技术以及指导下属和改进管理能力的教育培训技术。
(一)一般的教育培训技术
1. 讲授法讲授法是讲师运用口头语言系统向被开发者传授知识与技能的一种技术,包括讲述、讲解、讲演、讲读等。
2. 面谈法面谈法又称问答法,是 HRD 者在被开发者已有知识经验的基础上,通过双方对话,使其获得新知识、巩固旧知识或检查相关知识的一种教育培训技术。
3. 读书指导法读书指导法是 HRD 者指导被开发者阅读课本或课外参照书,以获取知识或巩固知识并培训独立阅读能力的教育培训技术。
4. 讨论法讨论法是在 HRD 者的指导下,被开发者通过集体或领会小组的形式,发表自己对某一中心问题39芝士学院的意见,进行相互领会的一种教育培训技术。
5. 远程网络教育远程网络教育是通过远程或内部计算机网络进行知识与技能教育培训的一种技术,包括电视教学、广播教学与电子网络教学等。
6. 演示法演示法是 HRD 者运用实物、模具等进行示范性实验,或通过幻灯、录音、录像、电影等电化教学手段,使被开发者获取知识与理解知识的一种技术。
7. 参观法参观法是被开发者通过现场的直接观察与体验,来获取实际知识与技能的教育培训技术。
8. 练习法练习法是在 HRD 者的指导下,让被开发者运用所学到的知识与技能,进行模仿练习,以便巩固知识以及掌握一定的技能、技巧与举止方式的教育培训技术。
9. 实验法实验法是让被开发者通过一定的仪器设备进行独立作业,引起有关现象发生或产生预定变化,通过观察分析以获取有关知识或者培养相关技能的一种方法。实验法包括把已获得的知识与方法应用于实际情景进行检验与体验,从而获得更深刻的理解与新发现的教育培训方法。
10. 实习法实习法是让被开发者把所学到的知识与技能应用到工作实际中,从而达到加深理解、实际掌握、全面贯通目标的一种教育培训方法。
(二)开发创造性与改进问题解决能力的教育培训技术
1. 头脑风暴法头脑风暴法是让所有参与教育培训的人,在没有任何压力的情况下,在愉快轻松的气氛中,不带任何偏见与固有观念、无拘无束地自由交换自己的想法与点子,由此激发创意与灵感、产生更多的新观点与新发现。
2. KJ 法KJ 法又称川喜四二郎创造力开发法,是通过许多人收集到的大量意见与信息,找出有关问题的原因及解决方案的一种方法。
3. ZK 法ZK 法又称片方善治教育培训法,是把解决无意识的日常习惯性问题作为思考途径的一种方法。例如,想想看有什么样的问题,如何解决,然后将脑海中浮现的问题及方法记录下来,再进一步思索谁较擅长处理这些问题。
4. 工作现场训练法工作现场训练法是以现场所发生问题为契机,让现场的全体人员参与发现、分析计划与实施等活动,提高工作现场问题解决的效率,改进沟通与领导能力等。
5. KT 法KT 法又称条理性思考训练法,是尽可能收集信息并按条理性的思考程序寻求一个适当的解决方法,防止思考上迷糊,以产生较理想的效果。
6. 案例研究法案例研究法是把实际工作中可能发生或已经发生的、比较典型的事件和问题作为具体的案例提供给被开发者,通过分析、检查与讨论找出解决问题的方法。
7. 课题研究法课题研究法是通过交给被开发者与实际工作相似的课题,要求其在一定时间内进行研究并得出结论,训练其收集信息、发现问题、分析问题与解决问题的能力。
8. 评价中心法评价中心法是运用人员测评中的评价中心技术,对被开发的人员进行教育培训的一种方法。例如,让被开发者在一定时间内将大量待处理的文件处理完,以此提高解决问题的效率。
(三)指导下属和改进管理能力的教育培训技术
1. 面谈咨询法面谈咨询法是指管理者借与下属面谈的机会,指导下属解决问题的方法。
2. 工作实践法工作实践法是指管理者通过日常工作安排与指导,有计划、有组织、有目的地开发下属能力的一种方法。
3. MPT 法MPT 法又称管理人员训练法,是目前产业界最普及的管理人员培训方法,其目的是使管理人员系统、深刻地领会管理原理,从而提高他们的管理能力。
4. JST 法JST 法又称人事研究院管理人员培训法,它是让被开发者系统地了解人和事所必备的基本原理、基本条件和基本原则,提高行政人员的管理水平。
二、品德与态度的教育培训技术
(一)品德培养法
1. 说服教育法说服教育法是借助语言和事实,通过摆事实、讲道理,来影响被开发者的思想素质,提高其思想道德认识的教育方法,包括讲解、报告、谈话、讨论辩论、阅读书籍报刊等形式。
2. 榜样示范法榜样示范法是运用其他人高尚的思想、模范举止、优异的成就教育和影响被开发者的一种方法。
3. 情感陶冶教育法情感陶冶教育法是自觉地创设良好的教育情境,使被开发者在道德和思想情操方面受到感染、陶冶、熏陶,包括人格感化、环境陶冶与艺术熏陶等具体形式。
4. 实际锻炼法实际锻炼法是通过各种实践活动,训练和培养被开发者的优良思想品德的方法,包括日常实践和专门组织的举止实践。
5. 生活指导法生活指导法是管理者就人生的整个生命领域,结合被开发者生活中的实际问题,给予具体引导与帮助,使其获得尽可能充分和全面的发展。
6. 品德评价法品德评价法是根据一定的要求和标准,对被开发者的思想言行做出评判,并在此基础上进行奖励、批评、惩罚与指导,促进被开发者品性优化发展的一种方法。
(二)改变态度的教育培训法
1. 促进理解讨论法促进理解讨论法是通过鼓励被开发者开诚布公地发表和积极讨论有关问题与个人举止的看法与意见,最后达成共识与相互理解的一种方法。
2. 角色扮演法角色扮演法是通过让被开发者扮演相关角色,加深理解、体验与了解相关角色,从而改变对相关角色态度的一种方法。
(三)人际关系改进教育培训法
1. 感受性训练感受性训练是通过提高被开发者对他人、团体、组织与社会的感受性,感受与周围人群的相互作用,改善与他人之间的沟通方式与关系的一种方法。
2. 沟通分析训练沟通分析训练是通过领会体验,确认自我与他人的自主性与自律性、了解人与人之间的双向要求,从而改善人际关系的一种方法。
三、潜能开发技术
(一)拓展训练拓展训练指通过精心设计的各项教育培训活动,把被开发者置于大自然和各种刺激、困惑与艰难情境之中,让其在面对挑战、克服困难与解决问题的过程中,得到心理磨炼与品性修养。这种方法目前常用于提高自信心,保持积极进取的人生态度,培训团队精神和合作态度,培训现代人把握机遇、抵御风险的心理素质。
(二)“魔鬼训练”“魔鬼训练”是一种在封闭环境中进行极其严格、紧张和艰苦的训练,完成向心理和体能极限挑战的课程或开发活动,挖掘被开发者的潜能,增强自信心、意志力与承受力的一种教育培训方法。
(三)“第五层次”开发第一层次的开发对象是知识,第二层次的开发对象是能力,第三层次的开发对象是思维方式,第四层次的开发对象是观念,第五层次的开发对象是心理潜能,相应的开发技术是心理调整技术。我国著名人才专家王通讯认为,这种心理调整技术具体包括暗示、观想与梦象三种技术。暗示大家比较清楚,不再重复;所谓观想技术,比想象更贴近现实,意指不仅要在心里想到,并且要在朦胧中看到,甚至能够摸到自己所期望成为的那个形象,这种感受越真切越好;所谓梦象技术,是指引导人们见到梦中形象的技术,在梦中任凭自己自由想象,可以给人以灵性与感悟。如果能够把梦中的意象展现或尽可能构造出来,那么将会激发出许多新创造。
课程设计技术在人力资源开发中处于十分重要的地位,它是知识、技能与品性开发设计的核心技术,因此这一节将系统地介绍课程的基本理论、课程设计的思想及技术。
一、课程
“课程”设计的思想始于西周的“六艺”,即礼、乐、射、御、书、数。“礼”指奴隶制的典章制度,包括政治、道德、礼仪等;“乐”包括诗歌、乐曲、舞蹈;“射”指射箭技术;“御”指芝士学院驾驭战车的技术;“书”包括文字理解与书写;“数”指算术。在南朝开始出现了分科分馆的教育,唐代的算学已有《九章》《海岛》《五曹》,书学已有《石经》《说文》《字林》,医学已有《本草》《脉经》,针灸科已有《素问》《黄帝针经》等。“课程”一词正式在汉语中出现,始于唐宋时期。唐代的孔颖达为《诗经•小雅•小牟》的“奕奕寝庙,君子作之”一句作疏时最早用了“课程”这一称谓。汉语中最早给出与现代“课程”含义相近的词语,是南宋的朱熹。他在《朱子全书•论学》中有“宽着期限,紧着课程”“小立课程,大作功夫”等句,“课程”在这里是指“功课及其进程”之意。英文中“课程”一词为“curriculum”,是从拉丁语“currere”一词派生而来,意为“跑的过程与经历”,引申为领会者的路线与经历。英国教育家斯宾塞在《什么知识最有价值》一文中最早使用了“课程”一词。在人力资源开发中,“课程”一词有时也用“program”表示,这是对课程含义的动态扩展。“课程”是教育学中的一个核心概念,它大概有三种解释。
一是指教育教学的内容及其结构。例如,《教育大辞典》认为,课程是为实现学校教育目标而选择的教育内容的总和,包括学校所教各门学科与有目的、有计划、有组织的课内外活动。
二是指教育教学的计划与目标。例如,朱智贤认为,课程是使受教育者在学校规定的期限内,陆续得到各种应得的知识和训练,以求达到一种圆满生活的精密计划。钟启泉也认为,课程是旨在保障青少年一代的健全发展,由学校所实施的施加教育影响的计划。
三是指领会者的经验、体验与实际领会的东西。例如,陈侠认为,课程是领会者在学校指导下获得的全部经验,受教育者在学校范围内所引起的文明举止的养成、思想品德的提高、知识技能的增长、身体素质的改善等,都包括在课程概念之内,并且不限于课内活动,也包括课外活动。实际上,课程有活动形式、内容结构、实物表现与时间表现等不同形态,有教育教学大纲、课本、课时、教学计划等书面文件,这些都是它的实物与时间的表现形式。广义上来说,人力资源开发可以被视作一种带有经济目的的教育与教学形式。因此,课程的概念与形式同样存在。在这里,课程是 HRD 的一种手段,是 HRD 的一种中介,是指为实现人力资源开发目标,在一定时期内所实施的有计划、有目的的人力资源开发与管理活动,包括人力资源开发的形式、内容与效果三方面的总和。狭义上来说,课程是指在特定的 HRD 活动中为达到一定的目的所精心组织与设计的教育培训内容、教育培训计划与教育培训活动。本章不作特别说明的,一般都是围绕狭义的课程论述。
二、课程设计的思想分析
学生与在职人员的区别,主要在于他们的成熟性与经验性的不同,生理与环境上的影响是次要的。因此,教育专家对于课程设计的思想,同样适用于人力资源开发中的课程设计。下面介绍比较有影响的几种课程设计思想。
(一)泛智主义课程设计思想泛智主义主张 HRD 的活动无禁区,应该充分利用一切可以利用的知识与技能,来开发所有可以开发的人员。泛智主义以夸美纽斯(J.A.Comenius)为代表。夸美纽斯在《大教学论》中,提出了“把一切知识教给一切人”的思想。因此,在 HRD 课程设计上,这种思想主张扩大学科的知识范围,主张按被开发者的身心发展阶段肯定学制与课程之间的相互联系与进程。
(二)自然主义的课程设计思想自然主义主张 HRD 的活动应该顺应被开发者自然的心理发展与工作需要,要以被开发者的工作与生活为中心设计课程。自然主义以卢梭为代表。卢梭认为,教育有三种:我们的才能和器官的内43芝士学院在发展,是自然的教育;别人教我们如何利用这种发展,是人的教育;我们对影响我们的事物获得良好的经验,是事物的教育。自然主义课程设计的思想,主张按照受教育者身心发展的内在规律来安排课程,让受教育者在自然情景中自然而然地发展,所谓一切顺其自然而教。持这种观点的代表人物还有杜威(JohnDewey)。他认为,应该把受教育者的本能作为他们获得教育的基础,作为教育的出发点,课程的设置只能顺应这种本能的自然倾向,发展和满足这种自然倾向,而不能压抑和违反这些倾向。
(三)兴趣主义的课程设计思想兴趣主义主张 HRD 的课程设计要以被开发者的兴趣为基础,在 HRD 活动过程中,要注意充分挖掘、培养与利用被开发者的相关兴趣。兴趣主义以赫尔巴特(J.F.Herbart)为代表。赫尔巴特认为,教学的最后目的在于德行,在知、情、意三种因素中,知是主要的,情和意的存在与表现,都要依靠知,而对于知识的传授要在培养受教育者多方面兴趣的基础上进行。他认为,在课程的设计过程中,要尽力培养与利用这种兴趣,即经验的兴趣、思辨的兴趣、审美的兴趣、同情的兴趣、社会的兴趣与宗教的兴趣。
(四)功利主义课程设计思想功利主义课程设计的基本思想,是把知识是否具有开发人力资源的功用价值作为选择的标准,即主张把那些能直接为生产生活需要服务的知识作为 HRD 课程的内容。其代表人物是英国教育家斯宾塞。他把领会活动按照它们有助于社会生存的用途分为五种,并以此为依据来肯定课程。
(五)要素主义课程设计思想要素主义的课程设计主张在 HRD 过程中,把人类文化遗产中的精华传授给被开发者,而不是依据被开发者自己的活动与需要。这一理论的代表人物是美国哈佛大学教授巴格莱(W.C.Bagley),他认为,社会文化、种族遗产是人类的宝贵财富,而这些财富光靠被开发者个人的生活经验是领会不到的。要素主义主张课程的设计要有科学性、系统性与专门性。持这种思想的还有德国的瓦根舍因(M.Wagenschein),他主张通过那些隐含着本质因素、根本因素、基础因素的典型事例,来帮助被开发者掌握科学的知识、方法与原理。他认为这样可以让知识领会与方法掌握相统一,实质训练与形式联系相结合,主动领会与接受教育相统一。MBA 案例教学可以说是这种思想的具体体现。
(六)结构主义课程设计思想结构主义主张 HRD 课程的设计务必使被开发者理解有关学科的基本结构,即基本概念、基本原理、基本方法与发现知识的基本过程。这种理论以瑞士心理学家皮亚杰(LPiaget)的结构主义心理学为依据,其代表人物是美国的布鲁纳(J.S.Bmner)。
(七)发展主义课程设计思想发展主义的课程设计主张,HRD 课程不仅要适应被开发者现有的发展水平,并且要具有促进其进一步发展的作用,因此认为 HRD 的课程设计要有必要的难度、必要的速度与必要的强度,要以被开发者的“最近发展区”为依据,而不仅仅是以现有的发展水平为依据。其代表人物是苏联的赞可夫。
(八)目标主义课程设计思想目标主义的课程设计主张以 HRD 的目的为依据,决定有关的课程内容与形式。课程设计人员经常以教育目标指导选择相关内容,组织与时间安排等相关设计活动,并据此形成详细明确的目标,转换成领会经验,最后加以评鉴,作为课程设计的基础。其代表人物有巴比特(F.Bobbit)、查特44芝士学院45斯(W.Charters)与泰勒(R.W.Tyler)等人。下面具体介绍巴比特的课程设计思想。巴比特认为,教育实质上是一种显露人们潜在能力的过程。在设计课程内容时,应该首先进行人类的经验分析,即将人类的广泛经验分为若干主要领域;其次,进行职业分析,把已经分类的领域进一步分成更为具体的活动;再次,提炼教育目标,即将人类经验分成若干类别,并进一步做出活动分析,判断不同专业中学生经验与这些经验的联系,在此基础上拟定教学方法;最后选择教育目标。
三、人力资源开发课程设计的策略
针对上述各种设计思想,HRD 课程的设计可以采用以下几种策略。
(一)以知识能力建设为中心这种设计策略主要斟酌的是被开发者应该掌握哪些知识与能力,要让被开发者掌握这些知识与能力,开发过程中应设置哪些学科,各学科中应该包括哪些科目,为什么要包括这些学科与科目,这些学科与科目怎样适当安排,前后的次序如何排列,应该采取什么形式等问题。古今中外的课程设计,大都是以知识能力为中心。例如,中国古代的“六艺”(礼、乐、射、御、书、数),古希腊的“三艺”(语法、修辞、逻辑学)与“四艺”(算术、几何、天文学、乐曲)。现代的要素主义课程设计和布鲁纳的结构主义课程设计等,都属于以知识能力为中心的设计策略范畴。以知识能力为中心的设计策略,在泰勒的课程设计思想中表现得最为明显。泰勒在 1944 年出版的《课程与教学的基本原理》中认为,课程设计应致力于回答四个问题:第一,学校应该达到哪些教育目标?第二,提供哪些教育经验才能实现这些目标?第三,怎样才能有效地组织这些教育经验?第四,我们怎样才能肯定这些目标正在得到实现?由此推论,笔者认为要实现以知识能力为中心的 HRD 课程设计策略,应该包括以下几个步骤。
1. 需求分析根据工作分析对社会、行业、组织与职务需求进行调查,广泛收集任职过程及任职者能力发展中所需要的知识、技能、能力与相关的品性素质,并把这些收集到的信息准确地表达为相关的开发目标。
2. 筛选开发目标从调查与工作分析中得到的开发目标,在数量上一般比较多,全部当作收集和编制课程的依据既不必要,也不可能,应该把那些不重要与相互矛盾的目标筛选掉 3 筛选人力资源开发目标的标准,一是组织所奉行的管理理念与价值观,二是根据被开发者的水平现状以及组织的环境条件、制约条件,选择那些估计可能达到的目标,即保证开发目标的可实现性。
3. 以操作方式表达开发目标需求分析与筛选开发目标两项工作,仅仅完成了开发目标的内容与方向的选择,保证了开发目标的合理性。然而开发目标还必须具有可操作性,应该有助于选择开发的方式与手段,有助于指导整个人力资源开发过程。目前人力资源开发目标的表达,有的是对开发者要求的表达,例如,介绍企业管理的问题与难点,演示人力资源管理的过程;有的是列举一个或几个相关的问题、概念、原理或内容要素,例如,企业发展的历史、当前企业面临的问题、企业的彼得原理;有的是采取概括化的举止方式表达,例如,发展创造性思维,形成企业所需要的敬业精神,培养解决某种问题的能力。要让人力资源开发目标具有可操作性,关键在于指出开发应该引导被开发者形成什么样的举止,芝士学院46这种举止不但要具有外显性,能够被观察、被把握与被测评,并且要能揭示与表现相应的知识与能力。
4. 选择适当的开发方式与领会经验人力资源开发目标必须通过特定的开发举止方式与领会经验才能实现。因此,能否选择到适当的开发举止方式与领会经验,实际上决定着开发目标能否实现。开发举止方式与领会经验的选择,必须遵循以下五条原则:
(1)在所选择的人力资源开发举止方式中,被开发者应该有足够的时间与机会来理解、操作与运用开发目标中所规定的知识与能力,获得足够的领会经验;
(2)在人力资源开发的实践活动中,被开发者能够因为实践开发目标中所隐含的举止方式、知识与能力而获得满足感;
(3)在人力资源开发的实践活动中,领会经验中所期望的反应在有关被开发者力所能及的控制范围内;
(4)在人力资源开发的实践活动中,被开发者可以通过一种领会经验获得多种不同的知识与能力;
(5)在人力资源开发的实践活动中,被开发者可以获得许多特定的经验,用以掌握同样的开发目标中所要求的知识与能力。
5. 科学地组合开发举止方式与领会经验思维方式、举止习惯、观念态度、持久的兴趣爱好以及品性素质等方面的形成与改变,都是缓慢的,因此,必须把各种相关的开发举止方式与领会经验组合在一起,以形成连贯一致的开发活动,这样才能让所有的开发举止方式与领会经验产生积累效应与效果,实现开发目标。无论是开发的课程内容设计,还是开发的举止方式与领会经验的组合,都应该遵循连续性、顺序性与综合一致性原则。思维连续性原则,是指对那些重要的知识与能力的开发举止方式与领会经验,应该让被开发者有机会反复地涉及,以便其真正理解与掌握。思维顺序性原则,是指每种开发举止方式、领会经验与知识能力的掌握,都是建立在前面的经验基础上,同时是对前面的举止方式、经验与内容进行更为深入与广泛的延伸与发展,难度与深度上不断增加,而不是同一水平的简单重复。思维综合一致性原则,是指各种开发举止方式、领会经验与课程内容要素间的关系具有相互渗透性、联结性与互补性,要让被开发者逐渐获得一种统一的观点、统一的知识与能力,最后达到开发目标规定的各种标准
6. 引进评估机制,确保开发目标的逐步实现完整的课程设计应该包括最后对课程目标实现度的评估,评估的对象必须是被开发者实际的变化以及对知识能力的真实掌握水平。评估的程序共有四个步骤。首先,肯定评估的目标。即以开发目标为依据,直接制定出评估内容的双向细目表,其中包括评估的内容与举止标志。其次,选择与创设评估情境。创设、选择并肯定哪些情境下被开发者有机会表现出开发目标所规定的知识与能力。再次,选择评估手段。评估手段的选择与设计,要与评估情境相一致。例如,知识水平的评估可以采用笔试形式,而工作适应能力的评估则应该采用观察与记录的形式。最后,分析与运用评估结果。评估的结果可以帮助了解课程组织实施后的实际效果与有待改进的地方,可以为课程的再设计与改进提供直接的依据。以知识能力为中心设计课程的优点是,便于按照开发目标的要求来肯定课程的内容,选择内容、编制教材时目的明确,便于操作。一般来说,以知识能力为中心的课程设计,内容体系逻辑性强,结构严谨,理论周密,便于领会。但是,这种设计形式容易忽视被开发者的领会兴趣与需要,容易理论脱离实际。一般来说,以知识能力为中心的课程设计策略适用于学校与中长期培训开发的课程设计。
(二)以被开发者的发展为中心这种课程设计主张课程、教材都要以被开发者为中心,一切围绕着被开发者来运转,重视被开发者本身的特点,重视发展被开发者的个性,满足被开发者的需要。这种设计策略的依据是人本主义课程论,孔子提出的因材施教原则、夸美纽斯提出的适应自然原则、卢梭的自然教育论、赫尔巴特的兴趣性原则、杜威的儿童中心论等,都在不同程度上体现了这种课程设计的策略。其中,杜威的儿童中心论把这种课程设计的策略推向了高潮。这种课程设计策略充分体现了人本思想,重视被开发者的兴趣与需求,强调开发活动要适应并调动被开发者领会的主动性与积极性,重视理论与实际相结合,重视被开发者的个性发展。其表现形式为活动课程、经验课程与随机课程。这种设计策略的不利之处是,被开发者获得的知识与能力缺乏系统性,大多是一些零散的、支离破碎的、眼前需要的知识,不利于开发目标的有效实现。
(三)以社会或组织需要为中心这种设计策略是依据社会或组织自身的需要来设计开发课程。这种设计一般采用以问题为核心的办法,所以叫作问题中心课程,又叫作核心课程。例如,企业中的专项培训一般都是以解决企业当前实际问题为中心,把相关的知识与能力组织起来的课程体系。这是时代发展对人力资源开发课程设计提出的新要求。目前科学技术发展十分迅速,如纳米技术、电子技术、遗传基因工程技术等,正越来越多地应用于企业生产。因此在实际的工作中,一方面涉及的知识水平越来越深入,另一方面涉及的知识面越来越广泛。这使工作面临着许多新问题,需要自然、社会、思维及其边缘交叉科学等多方面的知识才能解决。必须建立起相适应的领会型社会、领会型组织与领会型的人力资源开发系统,才能及时解决我们实际工作中不断面临的新问题、新情况与新课题。这种课程设计策略的优点是针对性强,有助于解决目前现实中的各种问题;缺点是缺乏长久的持续性开发效应。对于组织内部的人力资源开发来说,这种课程设计策略比较实用。上面所介绍的三种人力资源开发课程策略,主要是依据开发的需要划分。实际上,人力资源开发课程的策略还可以按照开发目的来划分,分为基本素质开发目标取向、举止开发目标取向、特长素质开发目标取向与个性发挥型开发目标取向四种。所谓基本素质开发目标取向,是指根据组织内各种职务要求分析、工作内容分析与员工个人开发需求分析,肯定一些共同而基本的知识、技能、能力与品性素质,甚至引申出一般的开发宗旨与原则,将它们直接运用于课程内容设计与开发实践活动,成为人力资源开发活动过程中一般性与规范性的指导方针与具体目标,因而具有普遍性、抽象性、根本性、模糊性、规范性,可运用于任何部门与员工的人力资源开发。例如,工段长的开发目标是“掌握计算机操作技能、具备组织与领导能力、成为车间有效的工段长”。所谓举止开发目标取向,是指根据具体的岗位工作方式与内容,根据知识、技能与品性素质的具体表现,用一些外显的与可观察到的具体举止表述开发目标的内容与要求,它指明了开发活动结束后,被开发者身上发生了什么样的举止变化,因此其特色是比较精确与具体,具有可操作性。行47芝士学院为开发目标的取向很可能是传统师徒制的一部分。在作坊中,师傅常常要求徒弟在规定的时间内完成特定的与具体的任务。举止开发目标取向始于课程开发科学化的早期倡导者巴比特。他在 1924年出版的《怎样编制课程》一书中,曾用“活动分析法”对人类经验与职业进行系统分析,提出了10 个领域中的 800 多个举止开发目标。20 世纪六七十年代,美国著名教育学者梅杰(R.F.Mager)、波法姆(W.J.Popham)等人认为,举止开发目标中应该包括三个举止要素:
(1)用被开发者的外显举止揭示开发的结果;
(2)评价者能观察到这种举止表现的条件;
(3)举止表现好坏有公认的评判标准。
例如,给被开发者一张三视图纸,看他在 5 分钟内凭借自己的智力是否能够从众多的立体实物图形中识别出唯一对应的—个。特长素质开发目标取向,是指根据每年被开发者已形成的较为突出或十分缺乏的知识、技能、经验、能力与品性素质,设计相应的开发内容与目标,其目的在于扬长避短与取长补短。例如,把一个下岗的体育教师开发为运动器件销售人员;对一个国内著名的乐曲家进行英语水平培训,将其开发为国际型的乐曲家。这种特长素质开发目标取向最具经济性与高效性,它投入少见效快。这种开发目标取向起源于杜威的“教育即生长,教育即改造”的观点。人力资源开发的重要目的之一就在于就地取材、取长补短,在最短时期、用最少花费开发出员工的现实生产力;人力资源开发的重要目的之二是发挥优势,弥补不足,使员工更具生产力,更具战斗力与竞争力;人力资源开发的重要目的之三是促进员工现有生产力的发展,使之提高到新水平。这三个目的都与特长素质开发目标取向相一致。个性发挥开发目标取向,是指根据每个员工已形成的生产力、个性素质以及所在的具体生产环境条件,最大限度地引导与激发其举止表现与个性发挥。在这种情况下,个性发挥取向与特长素质开发取向一样,我们对被开发者应该达到的具体标准是无法预估的,因此,这种人力资源开发所注重的是开发过程以及最终的目的,而不是每个阶段的具体目标。个性发挥取向还有一个特点,就是它所追求的不是被开发者反应的同质性、统一性与标准化,而是反应的多元性、特殊性与充分性。因此,它更加强调被开发者的创造性、方法性与个性化。个性发挥开发取向策略特别适用于高层人员的开发与研发人员的开发。
四、人力资源开发课程设计的模式
在这里,我们把模式看作理论的价值取向及相应的实践操作方式的系统,是结构与功能、形式与内容的具体统一。单纯的理论论述与具体的操作陈述都不能成为模式。课程设计模式就是关于课程设计的价值取向与相应操作方式的统一体。
(一)泰勒目标模式关于如何设计 HRD 课程,可以参照美国著名课程专家泰勒在《课程与教学的基本原理》一书中所提出的四步法,具体如图 3-7 所示。

(二)塔巴模式塔巴(H.Taba)是泰勒的学生,他把泰勒提出的四个步骤扩展为八个:第一,课程设计者应该分析被开发者的需求,了解其不足、缺陷及背景差异;第二,在肯定被开发者需求的基础上,建构所要实现的开发目标;第三,依据所制定的开发目标,参照各种可供选择的内容、方法与手段的有效性与重要性,选择课程的内容与主题;第四,根据被开发者的成熟度与现有水平,安排、组织课程与领会的题材、主题的适当顺序;第五,根据题材、主题及其顺序,选择适当的领会形式或开发形式,例如听讲、实验、观察与讨论等;第六,对所选定的开发形式与内容加以组织、合理安排与实施;第七,设计适当的方法与工具,评价被开发者所产生的变化,确认开发目标达成的程度;第八,试用并验证其有效性与可操作性,依据具体情况与需要修正与调整教学。根据上述思想,可以制定塔巴的模式,具体步骤如图 3-8 所示。

(三)惠勒模式英国课程专家惠勒(D.Wheeler)的贡献在于将泰勒的直线四步法转变为封闭循环式。惠勒认49芝士学院为,在泰勒的直线四步法中,如果评价结果不符合预定的开发目标,就不能实现反馈,这不利于课程的重新修订与编制。其设计模式如图 3-9 所示。

(四)施瓦布的集体审议模式美国课程专家施瓦布(J.J.Schwab)认为,无论什么样的模式都不可能解决 HRD 课程设计的所有问题,课程设计与编制中所涉及的因素是多种多样的,并且相互依存与相互影响,因此课程设计应当在实践中进行。施瓦布认为,课程设计中要重点斟酌科目内容、被开发者、开发情景、开发者四个因素。科目内容是指作为课程内容的知识。这些内容在实践中的操作形式与开发课程中的编排形式不同,两者之间不能直接转化,需要通过“审议”才能完成。斟酌被开发者,是指课程审议要从被开发者的实际出发,除了解被开发者的认知水平、知识基础与年龄特征外,还要斟酌他们的情感、兴趣、生活背景以及个别差异。斟酌开发情景,是指课程审议要斟酌可能影响被开发者领会的各种因素。例如课堂、企业文化、家庭、价值观等。斟酌开发者,是指课程审议要斟酌开发者的因素,开发者是肯定课程目标和解决整个过程中问题的一个基本要素,是课程审议的第一手信息来源。施瓦布认为,集体审议就是要对以上四个共同因素进行慎重思考,并作出决议。他建议由组织领导、开发主管、开发者、被开发者、用人单位主管共同组成“课程审议小组”,由课程主席负责,通过小组成员的合作,进行集体审议,根据课程实践中的复杂性,做出有关课程设计的各种决定。
(五)斯滕豪斯的过程模式英国著名课程理论家斯滕豪斯(L.Stenhouse)认为,HRD 课程设计的重点在于选择那些具有内在价值的知识与活动而不是开发的目标。他认为,理论具有两种职能:一是把人们已获得的资料与事实组织起来,提供对事物与现象的一种理解;二是具有一种引导我们实施与思考的倾向,为行动提供一个基础与依据。虽然目标设计理论提供了一种设计的手段与方法,但它强调了逻辑性,而失去了基础性。高度综合的理论,从知识进步的角度看,也许有很大的效用,但在应用于实践时,必须格外小心。它们逻辑上越令人满意,可能就越不适用,因此他对 HRD 课程设计表现出只问耕耘不问收获的倾向。他认为,如果选择的知识与活动形式真正合理,那么课程质量也就一定有保证,课程设计的重点在于保证其中知识与活动形式的合理性,无须服从于人为制定的开发目标,更无须用评价标准来衡量目标的达到程度。关于知识与活动形式内在价值的选择,他在引用拉思(J.D.Raths)成果的基础上提出了以下的12 条标准:
(1)引导被开发者自主做出选择,并对选择所带来的结果做出反思;
(2)要求被开发者进行相关探究的知识与活动比其他的知识与活动更有价值;
(3)引导被开发者充当主动角色而不是被动角色的知识与活动比其他的知识与活动更有价值;
(4)引导被开发者涉及真实的物体、材料与人工制品的知识与活动比其他知识与活动更有价值;
(5)能够由不同水平的被开发者完成的活动或掌握的知识比其他知识与活动更有价值;
(6)要求被开发者在新的背景下审查一种观念,进行智力活动的应用,并研究一个问题的知识与活动,比其他知识与活动更有价值;
(7)引导被开发者研究一些习以为常而被忽视的问题的知识与活动比其他知识与活动更有价值;
(8)引导被开发者与开发者共同处于成功或失败体验的活动与知识比其他知识与活动更有价值;
(9)引导被开发者改造、重温及完善已开始的各种尝试的知识与活动比其他知识与活动更有价值;
(10)引导被开发者领会与应用有意义的规划、标准与准则的知识与活动比其他知识与活动更有价值;
(11)能为被开发者创造一个和别人分享制订计划、执行计划及活动结果的机会的活动比其他活动更有价值;
(12)引导被开发者主动表现的知识与活动比其他知识与活动更有价值。
五、课程设计的方法
课程设计是指拟定一门课程的组织形式和组织结构。设计过程中受到设计者价值观与设计技术的影响。课程内容与活动形式的选择,基本上取决于设计者对课程在 HRD 过程中起什么作用的价值观点;课程的形式与结构的设计,取决于课程目标、内容、领会活动、领会材料、领会时间、领会空间与环境、设计策略等因素的安排与实施要求。课程设计一般按照宏观、中观与微观三个层次顺序进行。宏观设计主要解决 HRD 课程的一些基本理念问题,包括课程的价值、课程的根本目的、课程的主要任务、课程的基本结构等。设计的成果表现为课程设计的基本原则或计划方案。当课程是针对一个时期设计时,宏观设计还要说明各类课程的比例关系、门类结构、开设顺序、时间分配等。中观设计是将宏观设计后的开发课程计划具体化为各门课程的大纲或标准,并以课本或其他媒体形式表现出来。微观的课程设计是将中观设计的课程大纲、课程标准或课本,依据具体的开发对象、被开发者的基础、开发环境、开发条件以及可利用的相关资源,制订具体的课堂开发方案。三种设计的操作及其依据如图 3-10 所示。

一、评估的目的 HRD 评估的主要目的有以下六个方面:
(1)评判 HRD 的目的是否达到;
(2)评判 HRD 成本与效益的比率;
(3)检查 HRD 的程序、优缺点与适用性;
(4)评估被开发者的受益程度;
(5)评估组织的受益程度;
(6)为将来改进 HRD 提供资料与依据。
二、评估的内容与指标 HRD 评估内容包括背景评估、条件评估、过程评估和成果评估四个方面。这里重点介绍一下过程评估和成果评估。
(一)过程评估内容与指标过程评估是评估 HRD 组织实施的过程,评估指标包括完善的 HRD 规划、相关配套措施、适当的评估与追踪管理措施三个方面,如图 3-12 所示。

成果评估是判断 HRD 对个人、岗位、部门与组织产生的实际效果,包括内部成果和外部成果,如图 3-13 所示。

三、评估的技术
(一)笔试笔试又叫测验,是通过纸笔测验的形式对被开发者进行考试,以此检查 HRD 的效果。这种方法比较适用于知识、技能开发效果的评估。
(二)问卷调查这种方法通过问题调查表的形式,向有关人员收集信息,并由此对 HRD 的效果做出评价。问卷的对象可以是被开发者、管理人员、开发人员、顾客等。这种方法比较适合于满意度、感受、意见、态度等的调查与评估。
(三)跟踪观察法跟踪观察法是在 HRD 活动结束后,经过几个月或半年以上的时间,以问卷调查、实地访谈与观察的形式,了解 HRD 相关效果的一种方法。这种方法比较适合于外部成果的评估。
(四)座谈会议法座谈会议法是在 HRD 活动结束时或其后一段时间,以座谈会的形式,收集有关人员对 HRD 效果的评价意见,由此对 HRD 进行评估的一种方法。
(五)面谈法面谈法是直接与被开发者、管理人员面谈,收集有关信息,并对 HRD 做出评估的一种方法。
(六)产值效益计算法产值效益计算法是通过相关的数学公式计算 HRD 效益的一种方法。评价培训成果效益的公式是: U TNdtSDy NC 式中, U ——培训方案的收益; T ——培训对工作绩效产生影响的时间(年); N ——受训者数量; dt ——以标准 Z 为单位的已受训雇员和未受训雇员之间实际工作绩效的平均均值(参见下面的芝士学院54效用尺度公式); SDy ——未受训雇员工作绩效的变化度(标准差);C——人均培训成本。说明
1:如果培训不占工作时间,C 仅含直接培训成本。否则,除直接成本外,C 还要包括由于培训而误工的所有费用。说明
2: dt 称为效用尺度。首先,我们假设在已受训雇员(实验组)和未受训雇员(对比组)之间没有工作绩效的差别。然后,通过效用尺度来判别:
(1)两组之间是否存在差别;
(2)这种差别有多大。效用尺度公式是: SD yydt Xe XC 这里, Xe ——已受训雇员(实验组)的平均工作绩效; Xc ——未受训雇员(对比组)的平均工作绩效;SD——未受训雇员工作绩效的标准差; Ryy ——工作绩效评价过程的可靠性(指不同评价者的评定结果相一致的程度,也称为相关系数)。
(七)员工绩效考评法员工绩效考评法即通过对比分析员工个人在 HRD 前后的绩效考评成绩变化,对 HRD 进行评估的一种方法。
四、评估技术的应用 结合上述有关评估的内容与评估技术,各种评估技术可以通过表 3-9 加以应用。例如,表 3-9中的第一层次的评估方法的应用,可以首先设计一份 HRD 活动评估表、被开发者满意度调查表以及小组面谈记录表等,然后进行评估活动,最后分析评估结果,主要分析不满意者的反应事项、不满意的频率或次数,以及顾客满意度指标等
