首先要抛出几个关于搜索的问题:
1.现阶段进店的自然流量占比是多少?
2.在店铺的稳定期时出先爆款销量逐渐下滑的情况,导致店铺整体销售额出现逐步下降的趋势,这个时候店铺的SEO优化需要做哪些工作去改变上述现状?
3.个性化搜索和无线搜索的时代,我们应该加强那方面的SEO优化?
4.自然搜索优化是否在做吗?实现优化的主要途径有哪几种?
通过思考上述4个SEO的关键问题,此时各位对店铺的整体搜索情况会有个大概的了解。现如今各种需要通过收费而带来的流量,诸如直通车、钻展、内容营销、直播、自媒体,战略性亏等方式,我们去探索去想尽办法提升店铺的流量,花费大量的人力、精力、财力去做。是否捡了芝麻丢了西瓜呢?
真正的目的还是为了提升店铺的知名度以及提升自然搜索量。我们花了大把大把的精力去做,结果收效甚微,大家有没有好好思考在做这些付费引流的活动的时候——我们的投入产出比或者说流量价值。
接下来让我们还是回归到真正的去做自然搜索,从最基础的工作做起。
那就是商品本身的SEO基础优化。
现在我们回到了最原点从商品本身出发,去研究如何通过产品的关键词优化、产品主图以及详情页优化、评价质量分提升等,这些都是一个很大的框架性的说法,具体如果通过精细化的方法去实现,这个在实际操作中需要关注的点更多了,具体的操作手法会在后续内容中详细阐述。
现在的淘宝免费流量获取的难度加大了很大,很多商家花费大量的人力和物力去改变搜索权重,其实这是在严重浪费搜索权重,主要原因有的是信息不对称性导致的,有的是人力不足导致的,有的是没有找到恰当的第三方分析软件。
其实现在的淘宝搜索是以“曝光率为中心的变动性排名”规则,它是一个“多维度曝光率”的展现,宝贝的总曝光机会,受到标题关键词的搜索量和长尾组合的覆盖面,以及商品类目属性,搜索违规举止,店铺和宝贝自身综合权重,价格权重,时间权重,顾客搜索条件(个性化)等多维度的影响。如图1-1所示

我们来看上图的淘宝搜索原理结构解读
⑴ 搜索屏蔽的商品:用户信息不对称的店铺,宝贝没有发布在正常的类目下,特别是经营的的特殊类目,需要提供特殊资质等证件;
⑵ 未交消保店铺的商品:一般没交消费保障金的店铺,会出现屏蔽或者淘宝后台提示通知,初创的淘宝C店,大家都会碰到这样的问题;
⑶ 滞销商品:也就是销量为零的商品,滞销宝贝有双层含义: 一是搜索诊断助手里面的滞销宝贝; 二是卖家经营报告中的滞销宝贝。两者区别:助手里面的是编辑:三个月没有销售或者编辑过的宝贝算是滞销;卖家经营报告中的滞销则是指销售,即店铺上架商品中2个月内销售低于2笔的,就是滞销宝贝。这一类商品是不会进入搜索库的,也就是说你用所有的标题去搜索,肯定找不到你的宝贝。
⑷A 类扣分满12 分或B 类扣分的店铺商品:一般违规举止(原A类违规举止)包括滥发信息、虚假交易、延迟发货、描述不符、违背承诺、竞拍不买、恶意评价、恶意骚扰、不当注册、未依法公开或更新营业执照信息等。
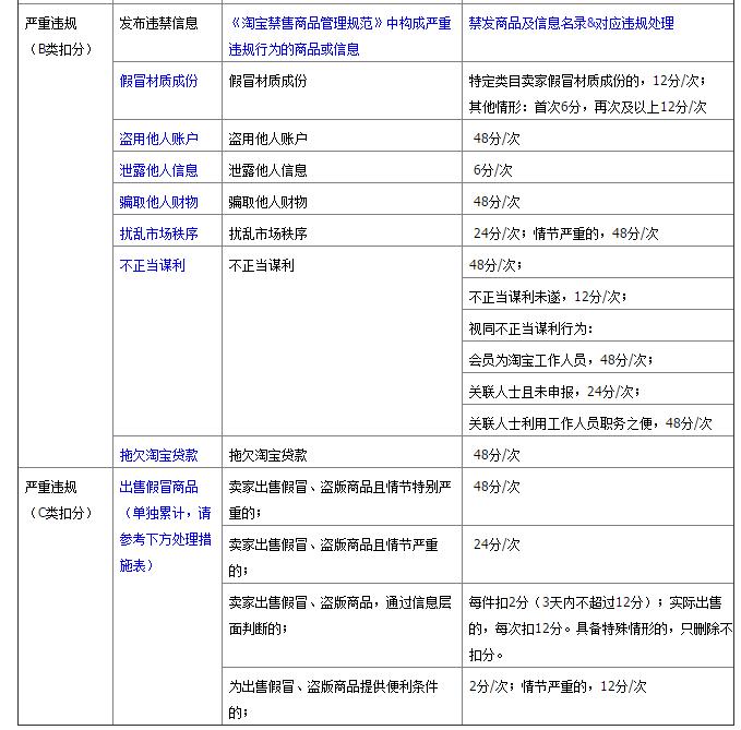
严重违规举止(B类违规举止)包括:发布违禁信息、侵犯知识产权、盗用他人账户、泄露他人信息、骗取他人财物、扰乱市场秩序等 ,
一般违规扣分每累计12分,将被处以店铺屏蔽、限制发布商品。参加规则考试后,店铺恢复正常。
您的严重违规扣分每累计12分,达到严重违规节点处罚。达到或超过48分时,将被处永久封号
一般违规扣48分的话会封店,所有产品下架不能发布,扣48分.
1 )A 类扣分又叫一般违规(如图1-2 和图1-3 )


2 )B 类扣分和C 类扣分又叫严重违规(如图1-4 )

3 )淘宝网违规处罚节点(如图1-5 )

A类处罚一次性或累计扣12分将给予警告考试通过将恢复正常,考试时间按分数点计算分/天。
淘宝违规扣分是指淘宝店铺没有按照淘宝规则进行铺货,有作弊嫌疑,淘宝将会对违规店铺进行扣分,淘宝违规扣分累积达到12分,店铺将会被屏蔽7天以上作为处罚。
淘宝违规扣分及处罚方法如下:
①A类违规和B类违规一个自然年清零一次;
②一般违规每12分,限制发布商品7天,公示警告7天,店铺屏蔽7天;
③严重违规12分,限制发布商品7天,限制创建店铺7天,限制发送站内信、限制社区功能7天,公示警告7天,店铺屏蔽7天;
④严重违规24分,限制发布商品14天,限制创建店铺14天,限制发送站内信、限制社区功能14天,公示警告14天,店铺屏蔽14天;,下架所有商品14天;
⑤严重违规36分,限制发布商品21天,限制创建店铺21天,限制发送站内信、限制社区功能21天,公示警告21天,店铺屏蔽21天;,下架所有商品21天,关闭店铺21天
⑥严重违规48分,查封账户.
淘宝违规扣分会直接影响到淘宝搜索排名,在上架宝贝分类、设置关键词等信息的时候一定要注意不要出现违规现象,就算是没有被违规屏蔽店铺,也会对宝贝搜索排名权重有直接影响。
⑸ 热词堆砌;广告法:关键词堆砌,在淘宝宝贝标题中中大量堆砌关键词,希望提高关键词密度,提高淘宝搜索针对关键词的相关度,,提宝贝被高淘宝搜索引擎搜索检测的几率,从而增加曝光量,这个做法会被搜索引擎视为作弊,众所周知,标题是SEO中比较重要的一个部分,很多人将大量的关键词都堆砌在标题中,例如“韩版-连衣裙 蕾丝-连衣裙 修身-连衣裙 新款-连衣裙 春秋-连衣裙 长袖-连衣裙”,这种写法算是破解堆砌的淘宝标题组合,如果将这些文字都放入淘宝标题中,则就形成了对连衣裙这个词的堆砌,严重的话,淘宝会做隐形的降权处理.
广告法:2015年9月1日,新广告法的正式实施,最受关注的就是极限用语了,禁用了哪些极限用语。
极限用语包括如下词汇:国家级、世界级、最高级、最佳、最大、第一、唯一、首个、首选、最好、最大、精确、顶级、最高、最低、最、最具、最便宜、最新、最先进、最大程度、最新技术、最先进科学、国家级产品、填补国内空白、绝对、独家、首家、最新、最先进、第一品牌、金牌、名牌、优秀、最先、顶级、独家、全网销量第一、全球首发、全国首家、全网首发、世界领先、顶级工艺、最新科学、最新技术、最先进加工工艺、最时尚、极品、顶级、顶尖、终极、最受欢迎、王牌、销量冠军、第一(NO.1Top1)、极致、永久、王牌、掌门人、领袖品牌、独一无二、独家、绝无仅有、前无古人、史无前例、万能等。
根据广告法,极限用语不得出现在商品列表页、商品的标题、副标题、主图、详情页,以及商品包装等位置。使用极限词语的违规商家,将被扣分,并遭到二十万元以上、一百万元以下罚款,情节严重者将被直接封店;顾客投诉极限用语并维权成功后,赔付金额将由商家全部承担。
感谢大家关注,我是老夏,专注原创淘宝天猫电商系列文章,
很高兴和大家分享,祝您2018年旺旺旺!!